8797威尼斯老品牌
党委学生工作部 学生处 就业处
学校首页
网站首页
学工快讯
思想教育
心理健康
学生社区
规章制度
样板支部建设
公示公告
学工快讯
思想教育与学生管理
一站式学生社区建设
心理健康
规章制度
样板支部建设
公示公告
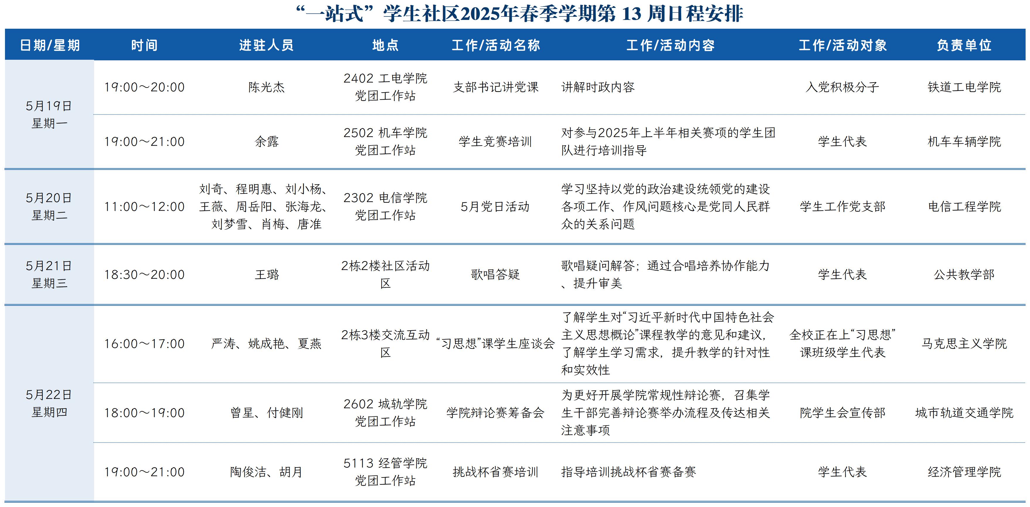
“一站式”学生社区2025年春季学期第13周日程安排
添加日期:2025-05-19 来源:
上一篇:
8797威尼斯老品牌 学生资助政策知识竞赛获奖名单公示
下一篇:
2024-2025学年国家助学金(春季部分)递补调整情况评审推荐结果公示(5月)
友情链接
心理测评与咨询
四川省总工会
中华全国总工会
成都市人民政府
四川省人民政府
四川省教育厅
学院门户主站
技术支持:图书信息中心
地址:成都市郫都区安德街道彭温路399号 电话:028-68939893 028-68939892
Copyright © 2015-2023 中国·8797威尼斯老品牌(股份)有限公司-WeiXin百科版权所有
蜀ICP备号-3
川公网安备 号