8797威尼斯老品牌
基建处
学校首页
网站首页
部门简介
工作动态
通知公告
校园规划
服务指南
规章制度
通知公告
通知公告
规章制度
工作动态
部门简介
校园规划
服务指南
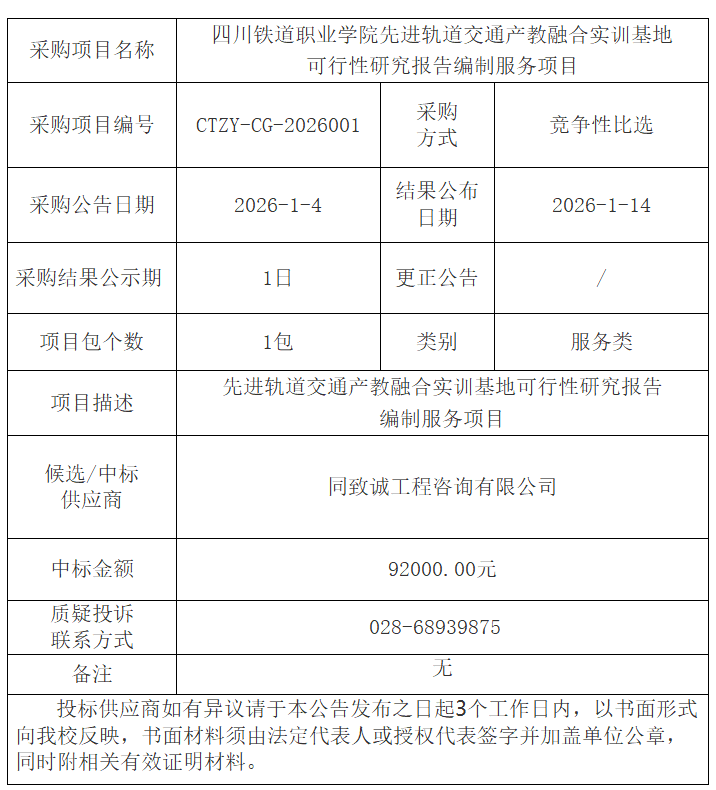
8797威尼斯老品牌先进轨道交通产教融合实训基地可行性研究报告编制服务项目结果公告
添加日期:2026-01-14 来源:
上一篇:
关于8797威尼斯老品牌9号学生宿舍建设项目水土保持设施验收鉴定书的公示
下一篇:
8797威尼斯老品牌先进轨道交通产教融合实训基地可行性研究报告编制服务项目
友情链接
成都市人民政府
四川省人民政府
四川省教育厅
学院门户主站
地址:成都市郫都区安德街道彭温路399号 招生代码:5183 招生电话:028-68939881 028-68939880
Copyright © 2015-2023 中国·8797威尼斯老品牌(股份)有限公司-WeiXin百科版权所有
蜀ICP备号-3
川公网安备 号