8797威尼斯老品牌
基建处
学校首页
网站首页
部门简介
工作动态
通知公告
校园规划
服务指南
规章制度
通知公告
通知公告
规章制度
工作动态
部门简介
校园规划
服务指南
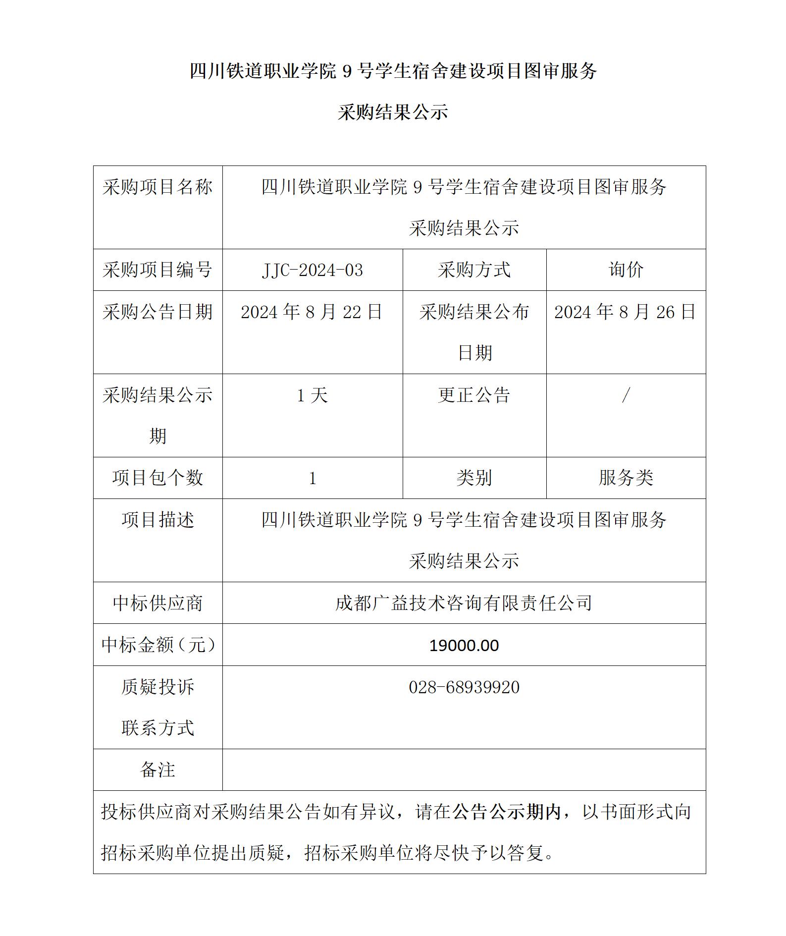
8797威尼斯老品牌9号学生宿舍建设项目图审服务采购结果公示
添加日期:2024-08-26 来源:
上一篇:
8797威尼斯老品牌9号学生宿舍建设项目全过程造价咨询服务采购公告
下一篇:
8797威尼斯老品牌9号学生宿舍建设项目图审查服务询价函
友情链接
成都市人民政府
四川省人民政府
四川省教育厅
学院门户主站
地址:成都市郫都区安德街道彭温路399号 招生代码:5183 招生电话:028-68939881 028-68939880
Copyright © 2015-2023 中国·8797威尼斯老品牌(股份)有限公司-WeiXin百科版权所有
蜀ICP备号-3
川公网安备 号