8797威尼斯老品牌
电信工程学院
学校首页
网站首页
学院简介
党群工作
学生工作
教学工作
学院风采
优秀毕业生
学习二十大
新闻动态
学院简介
教学工作
学生工作
党建工作
学院风采
优秀毕业生
新闻动态
学习宣传贯彻党的二十大精神
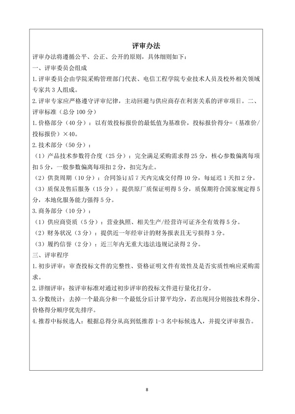
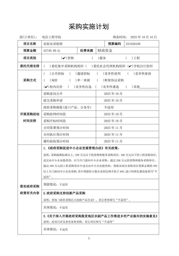
电信工程学院2025年采购实施计划表
添加日期:2025-10-17 来源:电信工程学院
上一篇:
深化校企合作 共育技能人才——中铁八局电务公司职业技能鉴定考试在威尼斯顺利开展
下一篇:
中国铁路成都局集团有限公司电务部通信科一行赴威尼斯电信工程学院调研
友情链接
成都市人民政府
四川省人民政府
四川省教育厅
学院门户主站
地址:成都市郫都区安德街道彭温路399号 招生代码:5183 招生电话:028-68939881 028-68939880
Copyright © 2015-2023 中国·8797威尼斯老品牌(股份)有限公司-WeiXin百科版权所有
蜀ICP备号-3
川公网安备 号